浜松ホトニクス社「S13683」を搭載したカラーセンサーモジュールです。
カラーセンサーS13683は、赤/緑/青の3つの波長に反応するフォトダイオードアレイ(赤外カットフィルタ付き)で構成された検出器を一つのパッケージに搭載しています。測定値の組み合わせから光源や物体の色の識別を行うことができます。測定データはI2C接続による16bitのデジタル値で得られます。
入射光だけではなく、反射光も検出しやすいように、細長い基板の先端にカラーセンサーを実装しています。
Raspberry Pi Picoや、M5Stack等の各種3.3V系マイコンボードと簡単に接続して制御することができます。
ピン番号 | ケーブル色 | ピン名 | 機能 | 説明 |
---|---|---|---|---|
1 | 黒 | GND | 電源 | 電源- |
2 | 黄 | SCL | 入出力 | I2C クロック |
3 | 緑 | SDA | 入出力 | I2C データ |
4 | 赤 | VDD | 電源 | 電源入力+(DC2.25~3.63V) |
基板上には4ピンのコネクタが用意されており、電源および通信用の信号線が引き出されています。
センサーICの制御はI2Cインターフェース経由で行います。コマンドの送信とデータの受信の双方向通信をSCL(2番ピン)、SDA(3番ピン)の2本の信号線で行います。
本製品への電源は、連続10mA以上を供給できる、出力電圧が安定化された電源を使用してください。電圧はDC2.25~3.63Vの範囲内で、ホストデバイスの信号レベルと同じ電圧に合わせてください。
搭載センサーの最大定格電圧はDC4.5Vです。本基板にDC5V電源を供給すると、カラーセンサーが破損する可能性があります。また、上記動作条件のため、本製品を5V系のマイコンボード(Arduino UNO等)で使用することはできません。
ホストデバイスとの接続には、付属ケーブルを使用してください。配線色とピン配置の対応は下図の通りです。
搭載センサーIC「S13683」のI2Cバス上のアドレスは下記の通りです。プログラム内で指定する際は、あらかじめ表記方法をご確認ください。
※S13683のI2Cアドレスは固定されており、変更できません。従って、同一のI2Cバスに接続できるのは1個のみとなります。
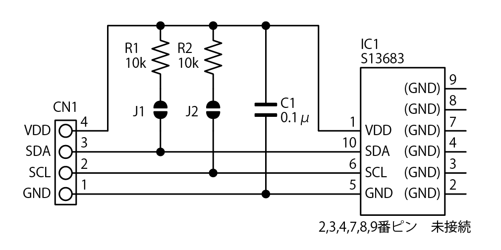
I2Cバスには、SDAおよびSCLのそれぞれにVDDへのプルアップ抵抗を接続する必要があります。
本製品の基板上(センサー実装面の裏側)に、I2Cバスに必要なプルアップ抵抗(R1、R2:各10kΩ)が内蔵されていますが、これらのプルアップ抵抗は出荷時は有効になっていません。
また、10kΩという抵抗値はI2Cバスの配線が短い場合において有効な値です。I2Cバスの配線が長い場合や、多数のデバイスを接続する場合では、ドライブ能力が不足し通信が不安定になる場合があります。その際はVDD - SDA間およびVDD - SCL間に追加で抵抗を接続してください。(抵抗を追加すると、基板上の10kΩとの合成抵抗が小さくなり、ドライブ能力が上がります)
S13683の動作には、センサーICのメーカーが提供する文書に従って初期化・読み出し処理を実施するプログラムが必要となります。詳細は、メーカー発行のデータシートを参照してください。
※回路設計やプログラムの作成、オープンソース・ソフトウェア、上記サンプルプログラムの動作に関するご質問への回答等のサポートはいたしかねます。あらかじめご了承ください。
本製品は「I2C対応カラーセンサー基板」(型番:KP-S11059)の後継製品となります。 使用カラーセンサーICが「S11059」から「S13683」へ変更となりました。主な仕様の対照表は下記の通りです。(変更点を赤字で示しています)
項目 | KP-S13683(本製品) | ← | KP-S11059(旧製品) | 備考 |
---|---|---|---|---|
搭載センサー | 浜松ホトニクス S13683 | ← | 浜松ホトニクス S11059 | |
動作電圧 | DC2.25~3.63V | ← | DC2.25~3.63V | 変更なし |
最大定格電源電圧 | DC4.5V | ← | DC6V | DC4.5~6Vは定格外に |
測光チャンネル | 赤(ピーク波長615nm) 緑(ピーク波長530nm) 青(ピーク波長460nm) 補正用チャンネル |
← | 赤(ピーク波長615nm) 緑(ピーク波長530nm) 青(ピーク波長460nm) 赤外(ピーク波長855nm) |
赤/緑/青の光学的特性詳細はデータシート参照 |
分解能 | 各チャンネル16bit | ← | 各チャンネル16bit | 変更なし |
感度(ゲイン)切替 | 2段階(感度比1:10) | ← | 2段階(感度比1:10) | 変更なし |
インターフェース | I2C (7bitアドレス:0x2A) |
← | I2C (7bitアドレス:0x2A) |
変更なし |
基板サイズ | 14(W)×28(D)×5.5(H)mm | ← | 14(W)×28(D)×5.5(H)mm | 変更なし |
記載の寸法は標準的なものであり、実際の寸法と相違ある場合は実機を優先します。
本文書は、Visual Studio Code の Markdown PDF 拡張機能を使用して変換されました。この拡張機能は MIT ライセンス の下で提供されています。